Renesas电子公司提供可信嵌入式设计创新全半导体解决方案,使数以亿计连通智能设备增强人们工作生存方式
微控制器、模拟器、电源和SOC产品全球领先者Renesas为广大汽车、工业、家庭电子学、办公自动化和通信技术应用提供综合解决方案,帮助塑造无限未来

Renesas提供行业最广最深的硅定时组合除各种振荡器、缓冲器和时钟合成器产品外,我们还提供前沿系统定时法解决无线基础设施、联网、数据中心和消费者应用中的定时挑战Renesas与行业领先者结为伙伴并投入更多时间插入产品,

Renesas提供行业引导设备,为工业控制、联网和计算应用提供高效可靠通信串行切换设备包括高级PCIExpressiRenesas是唯一一站式源码,开关、桥梁、信号完整性、闪控制器和定时等PCIe求解Renesas也是世界畅通的串行快速交换机和桥梁供应商此外,我们还支持遗留总线规范,如PCI、PCI-X和VME
Renesas还提供双协议收发器、电压级翻译器、I2C缓冲器、广操作电压范围RS-232收发器和RS-485/RS-422设备,这些设备拥有最高噪声豁免和小包ESD保护支持高速数据传输和各种配置以适应应用

Renesas提供低功率高速行业标准SRM大线,为工业通信市场提供高可靠性、稳定供应和长期支持Renesas先入先出组合包括140多项同步异步双向产品解决芯片间通信协议问题,如收费匹配、缓冲匹配和总线匹配Renesas多端存储器组合包含100多类异步并同步双端端口、四端口和银行可控双端口口
内存产品Renesas提供MRAM设备大全,其特征为最广范围SPI界面非挥发性内存大小以及优性能Renesas行业内内存界面设备领先者提供符合JEDEC注册时钟驱动器和数据缓冲产品,以满足双线内存模块和内存界面应用的紧时序预算需求高性能低压标准逻辑ICs和总线切换逻辑ICsRenesasNORFlash组合提供各种非挥发存储器产品,特征设计帮助调和优化系统

Renesas正在利用深层知识产权组合和设计过程创新历史,为最新电子设备增加智能、移动性和真正节能公司开发了电源管理市场领先技术并提供全方位ic解决方案,包括电池管理、计算电量、电源管理ICs、USB电源提供、高集成智能电机和DC/DC转换器Renesas也是无线电源传输器和接收器解决方案中首选电池充电应用Renesas无线电源组合包括行业首个单片Qi认证无线发报机IC和行业首个双模无线电源接收器iC
Renesas电源组合提供各种低压高压组件,以先进流程和打包技术为特征解决方案满足当今最复杂电系统设计的需求 跨基础设施、移动市场、工业市场、汽车市场和航空航天市场Renesas搭建高级模拟IC和多级电源管理解决方案非对称遗产,提供行业最高性能、最高效、最易使用和集成并持续可靠电源管理系统解决方案满足当今最复杂电源系统设计需求

Renesas率先开发电路级RF创新,并信任通信系统提供商Smart SiliconTM方法结合最优过程技术与我们独特的电路级创新,以创建有色RF产品组合

Renesas拥有20多年产业经验,是提供传感器技术专家,使客户能够设计并搭建最优级传感器解决方案当我们拓展传感器技术广度时 Renesas将产生独特而有区别传感器解决方案
Resenas设计传感器ICs和传感器信号调控器ICs使用构建传感器模块和传感器接口应用范围广广,包括汽车、工业、医学和消费者使用
Renesas提供创新高性能环境传感器,用于室内空气质量(IAQ)、室外空气质量(OAQ)、冷空气质量(RAQ)、工业泄漏检测和湿度检测Renesas气体传感器能够精确检测挥发性有机复合物、氮氧化物、臭氧(O3)、氢(H2)和其他易燃性气体,并使用15年以上经证明的稳定性和可靠性先进感知材料
Renesas提供下列环境传感器平台以适应您的需要:模拟数字气体传感器、热扁CO2检测器和潮湿传感器数字ZMOD气传感器平台综合数字校准气传感器理想高容量消费者和工业空气质量应用,而模拟SGAS气传感器组最适合工业控制和泄漏检测应用热量CO2检测器支持CO2传感器,要求高精度性能湿度传感器提供高精度快速测量响应时间和长期稳定性,使客户提高系统整体性能和反馈控制
Renesas流传感器模块使用热转移原则测量空气、气体或液流过感知表面流传感器使用一系列MEM热电偶或热量提供高敏感度坚固热隔离MEMS感知元件和硅碳化薄膜提供极强研磨阻和长期可靠性补充双阴涂层以某些版本提供Renesas提供经校准线性化(FS2012)和未经校准非线性曲线输出设计弹性版大规模流传感器理想用于工业流程控制、医疗保健和医疗应用
Renesas光近传感器为反光控制、激光投射、ADAS和飞行时间等遥感应用提供高超解决办法
Renesas提供一大批阻抗感应调频器,方便客户搭建类内最优传感器解决方案集成、高精度、可靠强信通电路可运行于高要求工业、汽车和消费者环境并具有长期稳定性支持Renesas数十年行业经验、先进软件和评价工具,SSC可降低系统总成本并缩短市场时间
Renesas组合阻抗感应器和电容感应器对工业应用最理想(如湿度传感器、流感应器、压力传感器、级传感器等),允许高精度信号处理系统诊断和高分辨率输出达24比特
强点SSC提供模拟前端配置的灵活性,便于传感器适配达24位ADC分辨率,以及各种模拟数字输出接口,使客户开发全传感器平台SSC理想工厂自动化、消费者/白货和医疗应用
电容SSC允许当前低耗1.3m节能解决方案优化电池驱动应用,如HVAC系统、气象站和自动化气候通风系统建设
Renesas最优级汽车传感器调控ICS优化以承受严酷汽车环境,这些环境需要低电流来减少电耗(对PHEV、BEV和FCEV车辆至关重要),并提供极佳电磁兼容性和ESD保护此外,SSC产品为固有传感器偏移、敏感度、温度漂移和非线性提供数字补偿,根据AECQ-100标准(-40摄氏度+150摄氏度)覆盖广操作温度范围
为支持ASIL要求,ISO26262,SSC应用多重诊断和监测功能支持OEMs和汽车传感器模块供应商保证SSC支持安全临界传感器应用连接传输和制动以及其他应用,如DPF、EGR和HVAC
RenesasScs兼容多压传感器类型,如分片式MEMS、陶瓷和线程测量正确测量绝对值、测量器/测量器和差分压RenesasSSC支持使用热电偶的高温感测
SSC支持各种外部温度传感器,即二极管、RTD、TCR和内部PTAT正确温度测量SSCs支持输出接口包括模拟器、SENT、LIN、PWM和I2C
SSC端端校准通过输出插件支持使用单线接口(OWI)来缩短测试时间,确保标定设备数字通信数字校准帮助保持客户整体装配成本低点,因为不需要外部设备或激光对感知元件裁剪新一代SSC使客户很容易创建各种传感器平台,使用ZSSC41xx
SSC评价包旨在概述RenesassSSCIC家庭功能和配置选项工具箱支持新用户和有经验的用户评价设计传感器模块
多数模拟信号需要某种形式的编译后才能数字化传感器信号调适操作传感器信号,为下一处理阶段做好准备Renesas传感器调频器ICs通常与两个主要传感器类型接口:阻抗桥和差分电容面向每种传感器类型,深入专业化允许选择所需操作电压和温度范围、增益、分辨率、输入输出格式和资质水平间最优平衡物价和性能RenesasSSCIC提供传感器偏移、敏感度、温度漂移和广操作温度范围非线性数字补偿
Renesas传感器信号条件集成节能产品很容易使用,并得到了拥有广度传感器系统设计经验的高级软件和专家技术辅助人员支持。校正算法的一个明显长处是,这些算法通过高效的单通道操作来裁剪编程,通过减少测试时间和加载生产测试设备而不牺牲精度来降低成本Renesas传感器信号设计ics还降低系统总成本,通过精良支持工具简化传感器设计,减少外部构件,最小化机位,并快速向生产迁移

ZSC31010是CMOS集成电路,通过EPROM方便精确校准阻力桥传感器与阻力桥传感器交配时,它会数字校准增益并选择校准增益增益二阶补偿可实现增减或联通性温度系数。ZSC31010通过RenesassZACwireTM串行接口通信主机并易在WindowsTM环境大规模校准校准后 SIGTM插件可提供可选择0至1V绝对模拟输出铁路对铁路比重模拟输出或数字串流桥数据可选温度数据
应用程序

RCOS集成电路高精度放大并模拟数字转换差分输入信号完全适合低成本应用,ZSC31014可执行偏移广度和一二级温度补偿测量信号开发用于校正阻力桥传感器,ZSC31014can通过内部或外部传感器测量提供校正温度输出信号偏差、敏感度、温度和非线性数字补偿通过内部数字信号处理器运行校正算法实现校准系数存储于高度可靠非易变EPROM数字输出插件提供测量校正桥值很容易配置为i2C或spi编程ZSC31014简单化I2C接口和ERDESAS评价箱提供PC控标软件数字配方信号调制器快速精确,消除通常与裁剪外部组件和多波标程相联的顶部
集成诊断函数和低功率备用模式使ZSC31014对各种电池操作应用有吸引力,特别是涉及使用微控件建立网络传感器的产品
应用程序

sc31015(RBicdLiteTM)是CMOS集成电路,对桥传感器信号进行高精度放大和传感器专用校正传感器偏移、敏感度、温度漂移和非线性数字补偿是通过内部数字信号处理器实现的,该处理器运行校正算法,并带非易变EPROM存储的校准系数ZSC31015可适应几乎所有对立桥传感器SIGTM插针提供测量校正桥值,可配置成模拟电压输出或单线数输出数字单线接口可用于简单PC控校准程序,编程一套校准系数成芯片EPROM标定的ZSC31015和专用传感器以数字方式交配:快速精度和免成本由外部设备或激光裁剪综合诊断函数使ZSC31015特别适合汽车应用

SSC3122cLiteTM是CMOS集成电路,精确电容对数转换和传感器对电容传感器信号作特定校正传感器偏移、敏感度和温度漂移数字补偿通过内部数字信号处理器实现,该处理器运行校正算法并存于非挥发式EPROM中校准系数SSC3122可配置容量传感器达10pF和敏感度125aF/LSB单电容传感器(两个终端必须无障碍)和差分电容传感器都兼容测量校正传感器值可以是I2C、SPI、PDM或报警输出I2C界面可用于简单PC控校程编程一套校准系数并编入芯片EPROM标定的ZSSC3122和专用传感器以数字方式交配:快速精度和免成本由外部设备或激光裁剪

SSC3123cLiteTM是CMOS集成电路,精确电容对数转换和传感器对电容传感器信号作特定校正传感器偏移、敏感度和温度漂移数字补偿通过内部数字信号处理器实现,该处理器运行校正算法并存于非挥发式EPROM中校准系数SSC3123可配置容量传感器,容量可达260pF并敏感度为125aF/LSB至1pF/LSB视分辨率、速度和射程设置而定单电容传感器(两个终端必须无障碍)和差分电容传感器都兼容测量校正传感器值可以是I2C、SPI、PDM或报警输出I2C界面可用于简单PC控标程序编程一套校准系数并编入芯片EPROM标定的ZSSC323和专用传感器以数字方式交配:快速精度和不需外部设备或激光裁剪成本间接

SSC5101综合电路,从磁力桥传感器获取正弦信号转换成对称模拟电压并配有用户可编程的行程和压缩级别SSC5101接受传感器桥旋转和线性运动安排视传感器桥类型而定,可获取360度以下全尺度行程范围编程设备通过输出插件执行,允许全组三线传感器联机编程编程参数存储于EPROM中并可重编程多次SSC5101完全汽车合格,SSOP-14环境温度为150°C或160°C死亡

zaMC4100集成aARMQQCortexTM-M0微控制器八级电源集成MOSFETs;SPI、UART和LIN2.1通信接口八大通用数字输入输出插针四种通用模拟输入全套9x9mQFNZAMC4100处理对智能驱动器/运动器在工业、医学和汽车应用中日益增长的需求,理想使用时需要小式因子或外部构件必须最小化

SC31050综合电路对桥传感器信号进行放大和感应校正设备通过运行校正算法的16位RISC微控制器提供传感器偏移、敏感度、温度漂移和非线性数字补偿ZSC31050安装几乎任何阻力桥传感器(例如派佐反射传感器和以钢模为基础的压力传感器)。此外,设备可连接到单向温度传感器双向数字接口(I2C、SPI、ZACwireTM)可用于简单PC控校准程序,包括写法和编程编程成芯片EPROMZSC31050设计用于工业、医学和消费者应用并特别适合大多数压力传感器也可以用强力、托盘、加速度、角度、位置和革命传感器使用

SC31150综合电路对桥传感器信号进行放大和感应校正设备通过运行校正算法的16位RISC微控制器提供传感器偏移、敏感度、温度漂移和非线性数字补偿ASC3150安装几乎任何阻力桥传感器(例如PAZE反射传感器和钢模压力传感器)。双向数字接口(I2C和ZACwireTM)可用于简单PC控校准程序,包括写法和编程编程一套校准系数并编程成芯片EPROMZSC31150设计汽车应用并特别适合大多数压力传感器也可以用强力、托盘、加速度、角度、位置和革命传感器使用安全应用sc31150诊断功能集支持311150通过保护电路和极佳电磁兼容性优化汽车环境

SSC3015RBicdLite自动机传感器IC可适应几乎全部双反波桥传感器SigTM插件提供测量校正桥值,可配置成模拟电压输出或单线数输出ZACwiem数字单线接口可使用简单PC控校准程序编程一套校准系数并编入芯片EPROM标定ZSSC3015和专用传感器以数字方式交配:快速精度和免成本由外部设备或激光裁剪综合诊断函数使ZSSC3015特别适合汽车应用

SSC313产品组成员CMOS集成电路设计汽车和工业传感器应用所有家庭成员都完全适合高精度放大和传感器专用校正阻塞桥传感器信号内部十六维微控制器运行校正算法补偿传感器偏移、敏感度、温度漂移和连接传感器元非线性所需校准系数通过单轴校准程序存储成芯片EPROMSSC3131优化用于简单开关和成本敏感传感器应用可调整集成数字滤波提供安装快速实时应用和稳定应用的可能性,以备发生中断或不稳定输入信号时使用

SSC313产品组成员CMOS集成电路设计汽车和工业传感器应用所有家庭成员都完全适合高精度放大和传感器专用校正阻塞桥传感器信号内部十六维微控制器运行校正算法补偿传感器偏移、敏感度、温度漂移和连接传感器元非线性所需校准系数通过单轴校准程序存储成芯片EPROMSSC3135是专为双向反向桥传感器构件设计放大阶段与可选温度补偿并用外部温度传感器完全合派反射传感器应用的要求

SSC3154综合电路对桥传感器信号进行高精度放大和传感器专用校正最多2个温度传感器也可以并行读取电路提供不同配置模拟输出同时显示两个测量结果还可以生成互为补充的桥感应信号,安全相关应用中往往需要此信号。SSC3154can取两个外部温度传感器读数以补偿桥梁传感器信号的温度漂移并输出单向温度信号内部校准微控件加芯片EPROM执行传感器数字补偿、敏感度、温度漂移和非线性单行数端标定加集成破片检测支持自动高效批量制作

SSC3170综合电路对桥传感器信号进行高精度放大和传感器专用校正最大模拟增益420和扩展抵补补偿能力ZSSC3170可适应几乎所有阻力桥传感器类型数字补偿抵补敏感度、温度漂移和非线性通过16位RISC微控制器实现条件系数存储于经汽车应用认证的EPROM测量值由数字LIN或PWM接口提供每种接口都可用传感器输出支持线尾标定噪声敏感度大减,因为标定设备与ZSSC3170是数字交配快速简便评价支持标定原型时,IDT提供ZSSC3170SSC评价包,其中包括评价硬件、SSOP20样本和软件

ZSSC416xKIT评价包提供配置、标定和评价ZSSC4161、ZSSC4162和ZSSC4165传感器信号条件sss415x/6x/7xSSCE评价板上安装的Zsss416xIC通过SSC通信板USB连接通信评价工具软件联机免费下载
评价局可连接用户传感器或SSC传感器替换局SRB为实际传感器提供替换并可用于第一步标定或干运行标定SRB模拟阻感应信号受强力计控制包中还包含三大小计试PCB:每包都包括ZSSC4161、ZSSC4162或ZSSC4165QuFN样本,并安装所需外部组件方便用户原型
欲进一步了解和支持SSC通信局访问SSC-CB产品页
棋盘也可以单列增强产品比较能力,模块化工具箱与其他选择IDT设备兼容联系本地销售代表获取更多信息

SSC4151综合电路高精度放大和传感器专用校正阻塞桥传感器信号传感器偏移、敏感度、温度漂移和非线性数字补偿通过内部16位RISC微控制器实现,操作校正算法,标定系数存储在综合EPROM中SSC4151可调整近所有阻力桥传感器类型测值提供模拟电压输出和可选数字I2CorZACwireTM接口,也称单线接口数字界面可用于简单PC控标程序编程一套校准系数并编入芯片EPROMSSC4151和标定设备数字通信,因此噪声敏感度大减数字校准帮助保持组装成本低点,因为不需要外部设备或激光裁剪
产业领先者预测移动传感器全球市场二位数增长,预计到2018年该市场将扩展至220多亿美元Renesas下一代感知技术可缩短关键时到市场的必要条件,满足对更先进小移动产品日益增长的需求
移动遥感系统市场迅速出现新解决方案,并实现更高层次整合驱动新开发,ZMDI完全能提供解决方案,提高高增长市场的机会高集成产品提供高级信号调试能力,Renesas定位为一级供应商、新兴市场供应商、MEMS供应商和参考设计院的真正伙伴举例说,ZOPT3100中包括环境光传感器、色传感器、近距离传感器和单片上综合IRLED驱动
高效电池传感器使多移动应用成为可能,运行模式当前耗用低达930微A或睡眠模式20nARenesas移动ISC提供传感器偏移、敏感度、温度漂移和非线性数字补偿,操作温度范围从-40摄氏度至+125摄氏度

创新环境移动感应解决方案基于高级传感器技术
阻力桥传感器
电容传感器
热量传感器
光传感器

SSC3016是高精度放大和微分输入信号模拟数字转换传感器信号集成电路高分辨率测高模块应用设计ZSSC3016可执行测量信号的偏移、跨度和一二级温度补偿开发用于校正阻力桥传感器,它还可以提供用内部传感器测量校正温度输出测量校正桥值由数字输出分针提供,可配置为I2C(QQ3.4MHz)或SPI(QQ20MHz)。信号偏移、敏感度、温度和非线性数字补偿通过运行校正算法的18位内部数字信号处理器实现校准系数存储芯片高度可靠、非易变多时可编程内存编程ZSSC3016简单化,通过串行接口和ERDESAS评价箱提供PC控标码软件界面用于PC控校准程序 程序编程内存校准系数集数字配方信号调制器快速精确,消除通常与裁剪外部组件和多波标程相联的顶部

SSC3026是一个传感器信号调制集成电路,用于高精度放大和微分输入信号模拟数字转换高分辨率测高模块应用设计ZSSC3026可执行测量信号的偏移、跨度和一二级温度补偿开发用于校正阻力桥传感器,它还可以提供用内部传感器测量校正温度输出测量校正桥值由数字输出分针提供,可配置为I2C(QQ3.4MHz)或SPI(QQ20MHz)。信号偏移、敏感度、温度和非线性数字补偿通过运行校正算法的18位内部数字信号处理器实现校准系数存储芯片高度可靠、非易变多时可编程内存编程ZSSC3026通过串行接口简单化IC内部充电泵提供MTP编程电压界面用于PC控校准程序 程序编程内存校准系数集数字配方信号调制器快速精确,消除通常与裁剪外部组件和多波标程相联的顶部

SSC3027是一个传感器信号调制集成电路,用于高精度放大和微分输入信号模拟数字转换高分辨率测高模块应用设计ZSSC3027可执行测量信号的偏移、跨度和一二级温度补偿开发用于校正阻力桥传感器,它还可以提供用内部传感器测量校正温度输出测量校正桥值由数字输出分针提供,可配置为I2C(++3.4MHz)或SPI(++20MHz)。信号偏移、敏感度、温度和非线性数字补偿通过运行校正算法的18位内部数字信号处理器实现校准系数存储芯片高度可靠、非易变多时可编程内存编程ZSSC3027简单通过串行接口IC内部充电泵提供MTP编程电压界面用于PC控校准程序 程序编程内存校准系数集SSC3027提供加速信号处理支持高速控制、安全实时应用补充RenesasZSSC30x6产品

SSC3036是一个传感器信号调节器集成电路,用于高精度放大和微分输入信号模拟数字转换高分辨率测高模块应用设计ZSSC3036可执行测量信号的偏移、跨度和一二级温度补偿开发用于校正阻力桥传感器,它还可以提供用内部传感器测量校正温度输出测量校正桥值由数字输出分针提供,可配置为I2C(QQ3.4MHz)或SPI(QQ20MHz)。信号偏移、敏感度、温度和非线性数字补偿通过18位内部数字信号处理器运行实现

SSC3218是一个传感器信号调节器集成电路,用于高精度放大和模拟数字转换差分或伪差分输入信号高分辨率传感器模块应用设计ZSSC3218可执行测量信号的偏移、跨度和一二级温度补偿开发用于校正阻力桥或绝对电压传感器,它还可以提供由内部传感器测量校正温度输出测量校正传感器值由数字输出分针提供,可配置为I2C(QQ3.4MHz)或SPI(QQ20MHz)。信号偏移、敏感度、温度和非线性数字补偿通过运行校正算法的26位内部数字信号处理器实现校准系数存储芯片高度可靠、非易变多时可编程内存编程ZSSC3218通过串行接口简单化界面用于PC控校准程序 程序编程内存校准系数集SSC3218提供加速信号处理、增强分辨率和改进噪声豁免,以支持高速控制、安全实时传感应用,实现最高能效需求
Renesas电池传感器ics精确判定电池充电条件基于输入物,包括充电流和卸电流、电池电压、温度和老化电压和电流用两个高线性同步24位模拟数字转换器测量
测量充电流特别困难,因为电池监控IC必须能够精确测量引擎关机时mniampere电流,引擎启动时可达1000aperes以上。 Renesas电池传感器i

SSC1750系统基础芯片双通道ADC用于汽车、工业和医疗系统电池感知/管理The ZSSC1750 features an SPI interface.其中一个输入通道测量电池流IBAT通过电压下降外部分流电阻第二通道测量电池电压VBAT和温度通过同时测量VBAT和IBAT,可以动态判定电池Rdi的内部抗药性,Rdi与电池健康状况相关集成IBAT可判定电池充电量和功能状态沉睡模式期间系统定期测量电池排出测量周期受用户软件控制并包括各种唤醒条件SSC1750优化极低功耗

ZSSC1751系统基础芯片双通道ADC用于汽车、工业和医疗系统电池感知/管理SSC1751特征SPI接口和综合LIN2.1收发器其中一个输入通道测量电池流IBATvia电压下降第二通道测量电池电压VBAT和温度通过同时测量VBAT和IBAT,可以动态判定电池Rdi的内部抗药性,Rdi与电池健康状况相关集成IBAT可判定电池充电量和功能状态沉睡模式期间系统定期测量电池排出测量周期受用户软件控制并包括各种唤醒条件SSC1751优化极低功耗
相关产品ZSSC750提供相同功能并附加LIN接口特征

ZSSC1956双通道ADC内嵌微控制器,用于汽车、工业和医疗系统电池感知/管理其中一个输入通道测量电池流IBAT通过电压下降外部分流电阻第二输入通道测量电池电压VBAT和温度综合闪存面向客户软件计算电池状态专用算法沉睡模式期间(例如引擎关机)系统定期测量电池排出测量周期受软件控制并包括各种唤醒条件ZSSC1956优化超低功耗

ZSPM4121电池管理开关可用于保护电池免超量卸载主动交换电池电源输入电池电压超出阈值时,加载开关开关开通zspm4121电压程序设计到设定点1.2V至4.2V间100mV输入电池电压由ZSPM4121关闭时,电流从电池上提取约100pA(典型化)。二次流达70nZSPM4121由内部生成阈值电压组成,用歇斯底里比较法,负载开关压控制法,P-通道负载开关和开排指示针500mV歇斯底里非模式和On模式防止间歇操作The ZSPM4121 also provides over-current protection.

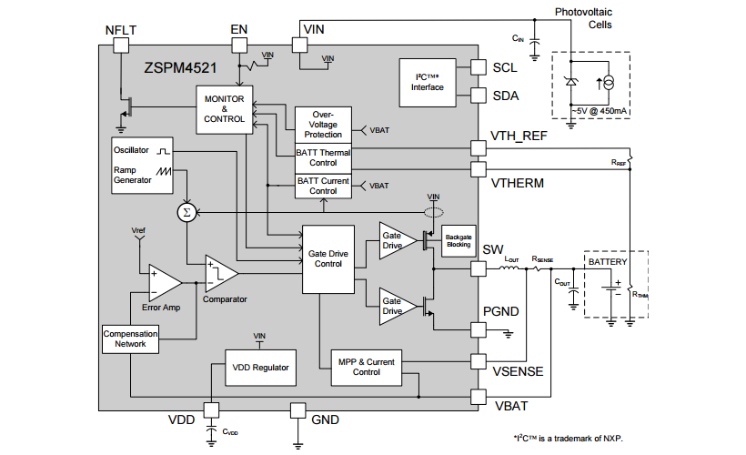
ZSPM4521是一个DC/DC同步交换li-Ion电池充电程序,配有完全集成电开关、内部补偿和全故障保护全代理常量模式下,它使用离温光电最大电点跟踪函数优化源电输出开关频率为1MHz允许使用小滤波组件,从而缩小机体空间并降低物料成本全权常数模式下值周期受MPPT调控电池终止电压达标后,调控器按常量电压模式操作模式中ZSPM4521调电流直到电池完全充电当调试器失效时(EN针低点),设备绘制10mA(典型)二次流ZSPM4521包括通过NFLT(倒故障)开排输出监督报告连接系统的其他组件设备编程通过 scl和SDA插件接口实现

ZSPM4523是一个DC/DC同步交换超级电容充电器,配有完全集成电开关、内部补偿和全故障保护使用依赖温度光电最大电点跟踪计算器优化全代理模式下源电输出其1MHz交换频率允许使用小滤波组件,产生小盘空间并降低物价成本全权模式下值勤周期受MPPT函数控制端点电压实现后,调控器按常量电压模式操作当调试器失效时(EN针低点),设备从VOUT提取10mA(典型)二次流ZSPM4523整合各种保护电路,包括输入提供电压不足闭厂、输出超压保护、电流限制和热关机ZSPM4523包括通过NFLT开排输出监报系统其他组件界面设备编程通过 scl和SDA插件接口实现

ZSPM4551是DC/DC同步交换li-Ion电池充电程序,配有完全集成电开关、内部补偿和全故障保护开关频率为1MHz使小滤波组件使用成为可能,从而缩小机体空间并降低BOM成本
全权常量模式规范常量完成终止电压后,调控器以电压模式操作当调试器失效时(EN针低点),设备绘制10mA(典型)二次流
ZSPM4551包括通过NFLT(倒故障)开排输出监督报告连接系统的其他构件设备编程通过 scl和SDA插件接口实现注:I2CTM是NXP的商标
当今高性能系统设计者面临多重挑战:竞争特征、监管需求、解决方案稳定性、攻击性时到市场和快速向制造业迁移系统电量需求往往在设计过程初期不为人所理解,帮助提高系统整体可靠性的特征正成为关键差分器电源系统设计师需要高性能、易优化、全功能化、易使用、灵活和可复用解决方案
Renesas智能电源管理芯片向设计师提供全套高效解决方案以满足低中高电量需求可配置硬件或软件可确保最优灵活性和可重新使用设计解决方案为遥测故障报告提供可选通信,使智能管理系统更容易实施,满足系统可靠性、能效和调控需求
Renesas数字智能电源管理ICs得到我们易用PC-PinkPower设计TM设计优化工具支持软件和我们真实数字架构的关键优势是能实时权衡性能、规模和成本软件帮助维护设计投资,因为结果解决方案很容易迁移以满足不同电源需求
典型应用
ZSPM2000可配置真数单级PWM控制器,用于高流非隔离DC/DC供应ZSPM2000中包含高速MOSFET驱动器,用于单轨单级配置同步下拉转换器ZSPM2000整合数字控制环路,优化实现最大弹性和稳定性,并加载步态和稳态性能此外,还提供丰富的保护监测功能芯片非挥发存储器和i2C界面促进配置.RenesasPC粉色电源设计器TM图形用户界面提供方便用户和易用界面通信配置它可以引导用户设计数字补偿器,并提供保护等额外特征的直觉配置方法

IDT单级数字PWM控制器最优配置使用MurataPower Solution 25A PowerBlue OKLP-X/25并提供快速路径获取证明高性能智能数字电解ZSPM1025APWM控制器整合数字控制循环优化实现超快速响应、稳态性能、稳定性和设计弹性为提高系统可靠性,提供丰富的保护监测功能ZSPM1025A特征用户选择预配置补偿器数字控制循环优化使用PMBusTM数字通信可用于监控、配置保护并排序可下载参考解法,包括图形用户界面、布局指南、素材目录和分步指令准备立即应用设计
Renesas节能同步逐步调控非隔离应用提供高达95%效率下调调控器特征集成驱动电源FETs,能够利用广输入电压范围并支持输出电流达12A
下调调试调试器取输入电压并高效转换成受控下调电压设备通常带固定或可调整输出电压好管家会在所有加载条件下提供高效和极优瞬态响应巴克管理者常提供特征,确保在故障条件下保护IC,如压下闭厂、热关机、软启动、当前限制和短路保护